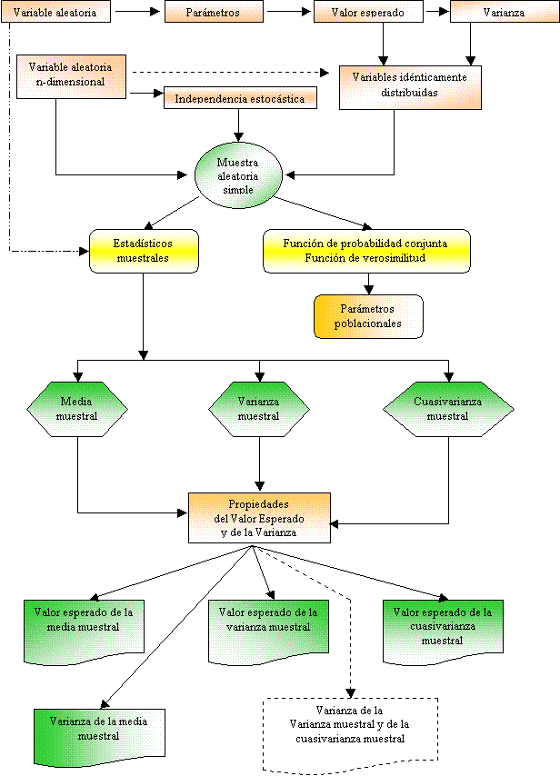
MUESTRA  ALEATORIA  SIMPLE   (Epígrafes 1.2, 1.3 y 1.4)

VOLVER A "ORGANIZACIÓN GENERAL DEL TEMA 1"